Un agente de la Guardia Urbana con mascarilla, esta primavera / TWITTER GUARDIA URBANA

Un agente de la Guardia Urbana con mascarilla, esta primavera / TWITTER GUARDIA URBANA

El pulso de la ciudad

La Guardia Urbana permitirá comprar una mascarilla antes de multar

Una orden interna describe cómo actuarán los agentes antes de sancionar a los que no lleven cubrebocas

Publicada
Actualizada

Noticias relacionadas

La Jefatura de la Guardia Urbana ya ha dado orden a los agentes de empezar a multar a las personas que no lleven la mascarilla. La instrucción interna, a la que ha tenido acceso Metrópoli Abierta, la firma el jefe accidental de la Guardia Urbana, el intendente mayor Juan José Vilanova. Este miércoles, durante la comisión municipal de Seguridad, el teniente de alcaldía Albert Batlle ya advirtió que la tolerancia tocaba a su fin. El político mostró su preocupación por el aumento de contagios y por el “preocupante” comportamiento de muchas personas en el espacio público, muchas veces sin el cubrebocas.

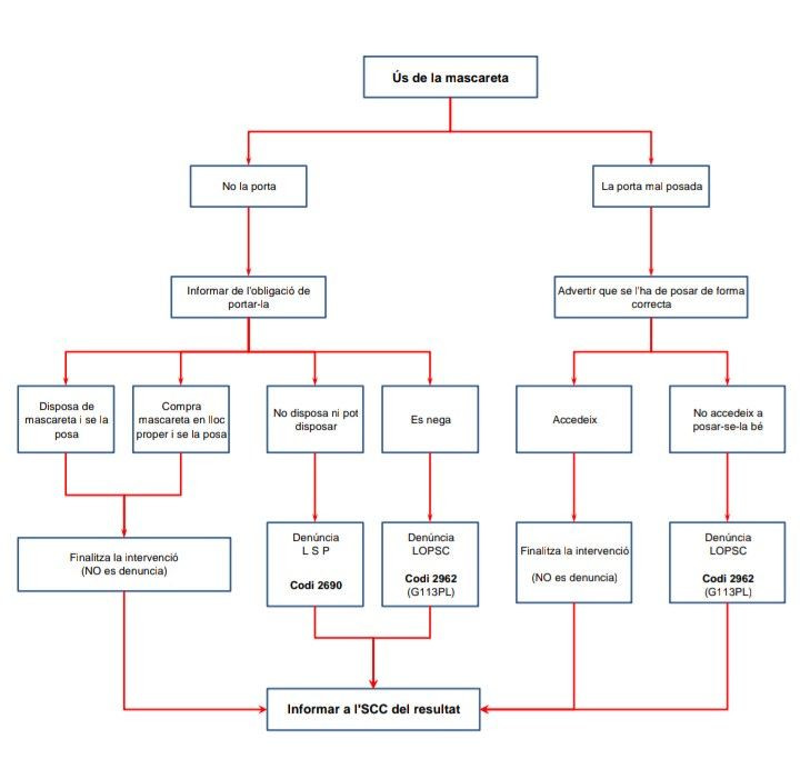
De la orden de la Guardia Urbana hay un aspecto que llama especialmente la atención. Los agentes permitirán a la persona que vaya sin mascarilla comprarse una si al lado de donde se está llevando la actuación policía hay una farmacia u otro tipo de establecimiento en el que se pueda adquirir una. De esta manera, el infractor evitará ser sancionado con 100 euros, como establece el artículo 68-b de la Ley de Salud Pública 18/2009.

DIRECTRICES CONSERVADORAS

La instrucción de la Guardia Urbana es muy conservadora y no contempla que los agentes vayan a multar por el simple hecho de que alguien no lleve la mascarilla. Si la persona está obligada a usarla y tiene un cubrebocas a mano, se le dirá que se lo ponga. Si el ciudadano obedece, la policía no le sancionará. Lo mismo se hará si el usuario lleva la mascarilla mal puesta. El jefe de la Guardia Urbana dice que los agentes tienen que actuar teniendo en cuenta los criterios de “oportunidad, proporcionalidad y congruencia”.

La sancuón también se producirá si la persona dispone de una mascarilla y, “ante la orden clara y expresa de los agentes de ponérsela", no atiende al requerimiento, se le denunciará por desobediencia, como recoge la LOPSC (Ley Orgánica sobre Protección de la Seguridad Ciudadana).

Operativo de la Guardia Urbana antes de sancionar por no llevar la mascarilla / MA

Operativo de la Guardia Urbana antes de sancionar por no llevar la mascarilla / MA


Operativo de la Guardia Urbana antes de sancionar por no llevar la mascarilla / MA

OBLIGATORIA EN EL TRANSPORTE PÚBLICO

El procedimiento operativo de la Guardia Urbana recuerda la obligación de llevar mascarilla a las personas mayores de seis años en la calle, en los espacios al aire libre y en los locales y edificios cerrados, “con independencia de que se pueda mantener la distancia física interpersonal de seguridad de 1,5 metros". También se debe usar en el transporte público o privado con más de un pasajero. Si las personas conviven juntas no es necesario.

La resolución del Govern de la Generalitat del 8 de julio presenta algunas excepciones en las que no es necesario llevar mascarilla. Es el caso de los niños menores de seis años y las personas que tengan algún tipo de enfermedad que se pueda ver agravada por usar el cubrebocas. Tampoco se deberá usar cuando se practica deporte a nivel individual en la vía pública o en otros supuestos en los que la actividad sea “incompatible” con llevar la mascarilla: beber, comer o estar en las playas. En las playas, la mascarilla sí se debe utilizar durante los desplazamientos.

La orden de la Jefatura de la Guardia Urbana obliga a los agentes a predicar con el ejemplo y deberán hacer uso de las mascarillas durante el servicio policial.